全国服务热线
0755-36694523
EN
/CN
首页
诚信合作企业
关于固电
公司简介
企业文化
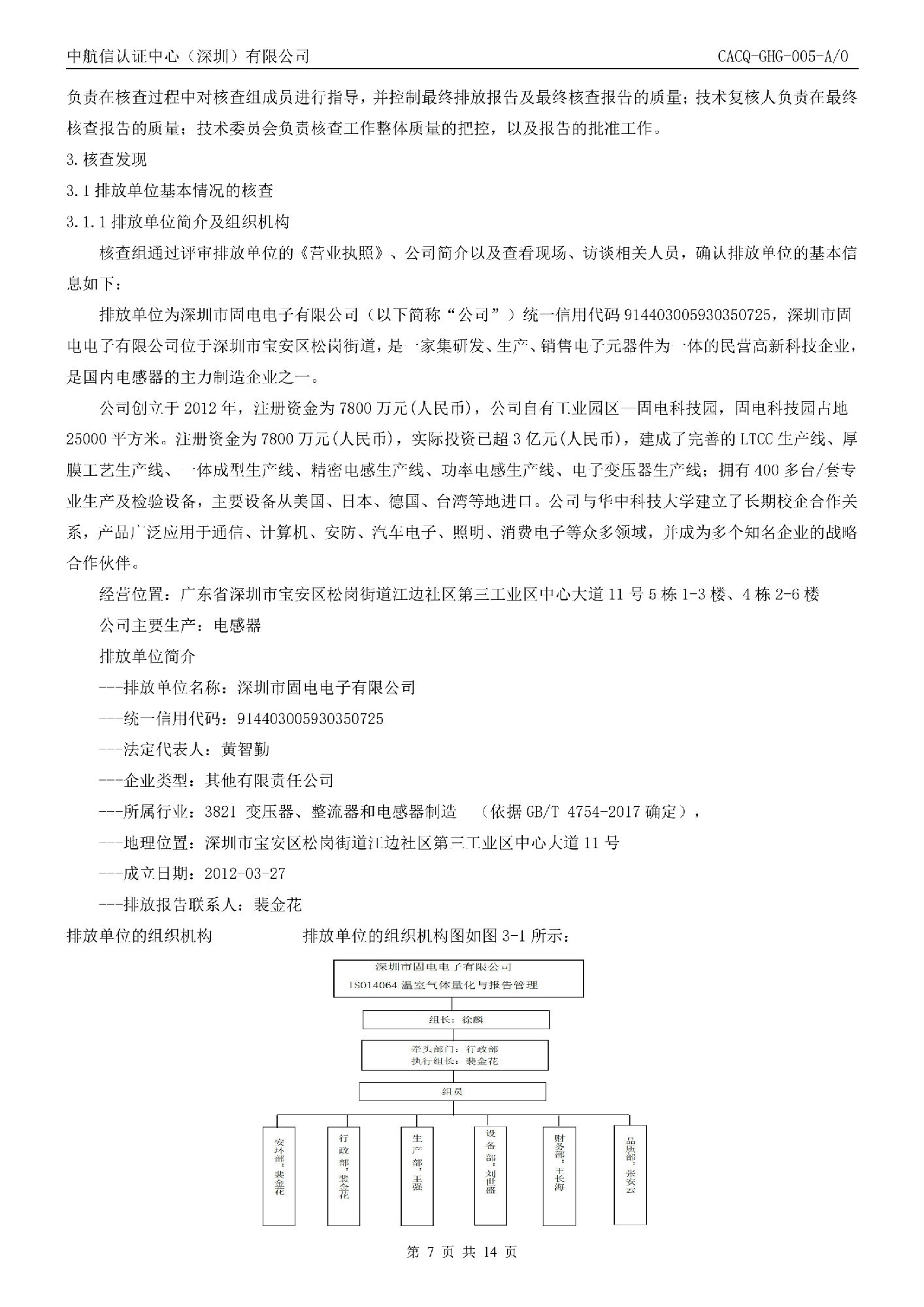
组织结构
荣誉资质
员工风采
工厂展示
产品中心
大功率电感
叠层电感
一体成型电感
精密绕线电感
功率电感
磁胶屏蔽电感
磁环电感
插件电感
磁珠
高频变压器
规格书下载
技术支持
服务宗旨
技术成果
产品参数
环保检测
全球运营
品牌加盟代理
诚信合作企业
乐动(中国)官网中心
公司乐动(中国)官网
行业乐动(中国)官网
媒体报道
联系方式
联系方式
留言反馈
-NEWS CENTER-
乐动(中国)官网中心
公司乐动(中国)官网
行业乐动(中国)官网
媒体报道
公司乐动(中国)官网
14064-温室气体碳核查报告
日期:2025-05-15 / 来源:未知
上一篇:
14064-温室气体核查声明证书
下一篇:
乐动手机网页版登录入口 履行社会...
九游
|
乐鱼网页版登录入口
|
半岛最新官网
|
milan.com
|
千亿·体育
|
云博在线平台
|
完美体育-(中国)网站首页
|
新半岛官方网站
|
广发体育
|